- Knowledge
Recently, the Amazon platform released a new version
Brand Registration Guide
It provides a detailed introduction to what needs to be understood before registering a brand
A series of related information
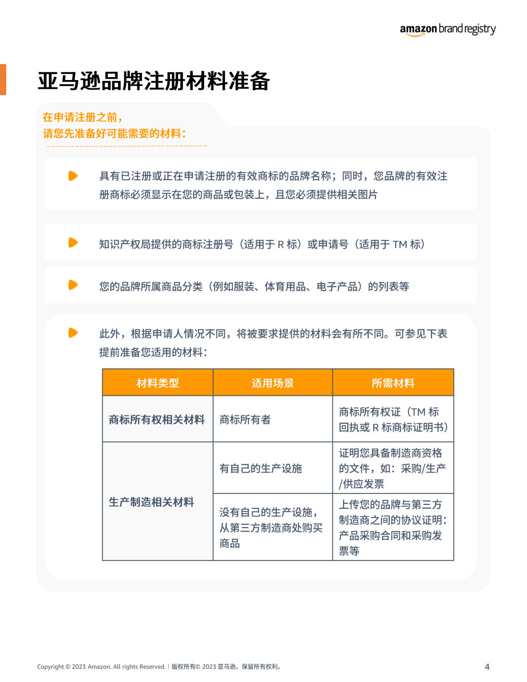
Materials required for registration
The specific process and operation of registration
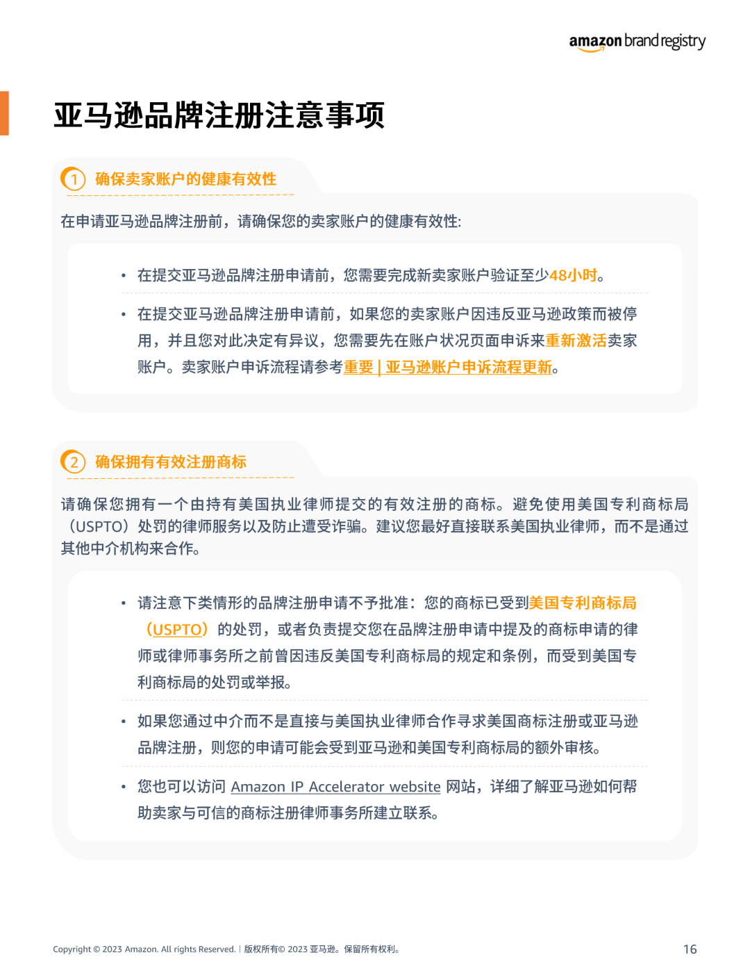
A series of things to pay attention to when registering, etc
What are you waiting for as you prepare to join Amazon?
Hurry up and follow the instructions!














After reading this so detailed and comprehensive
Amazon Platform Brand Registration Guide
I believe you will definitely gain something
Quickly like and save
Share with those around you who need it~~~


